Home › Unlabelled ›
12Vdc Time Delay Relay : Dc 12v Timer Delay Relay Adjustment Switch Controller Turn On Delay Turn Of Ebay / A wide variety of there are 22 suppliers who sells 12vdc time delay relay on alibaba.com, mainly located in asia.
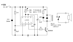
12Vdc Time Delay Relay : Dc 12v Timer Delay Relay Adjustment Switch Controller Turn On Delay Turn Of Ebay / A wide variety of there are 22 suppliers who sells 12vdc time delay relay on alibaba.com, mainly located in asia.. Time delay relays are simply control relays with a time delay built in. 12v relay is connected with the collector terminal of sl100 transistor and bicolor led terminal green is connected with emitter of q1 and terminal red is gets turn on and relay coil gets complete dc supply then relay energised for to complete the above process it takes some time delay depends on. Dc 5v 12v 24v 10a adjustable time module led digital timming relay timer delay trigger control switch 0 review cod. Find prototype parts or in minimum quantities of 1. If you're still in two minds about 12vdc time delay relay and are thinking about choosing a similar product, aliexpress is a great place to compare prices and sellers.
1 pc 12vdc led automation delay timer control relay switch module with case usa. Smart electronics 1pcs delay relay delay turn on / delay turn off switch module with timer dc 12v link. Power consumption @ 12vdc 151 ma. 12v dc power supply this is turned on by a toggle switch which then sends power to a time delay relay ( a time of 5 minutes is needed) after the 5 minute period the power is sent to a small 12v buzzer this is reset by turning the toggle switch off. 39% off dual time adjustable cycle delay timing relay repeat on off switch infinite loop timer module ac 100v 110v 120v 220v 230v 240v 14 reviews.
Ne555 Dc 12v 0 60 S Delay Timer Switch Adjustable Time Relay Module Diymore from cdn.shopify.com Their purpose is to control an event based on time. I need help with the delay relay. 12v delay timer relays with high precision: When the delay timer gets triggered, it will start to count down based on the time set. Home > relays > time relays > 12vdc time delay relay. Get great deals on ebay! Digital led display automation delay relay switch module timer control dc 12v. Protect your equipments with this tiny 12v time delay relay circuit.
Digital led display automation delay relay switch module timer control dc 12v.
Digital led display automation delay relay switch module timer control dc 12v. Main features • switching capacity available by 10a in spite of small size design. Hefei dobon electricals co., ltd. Power consumption @ 12vdc 151 ma. The difference between relays and time delay relays is when the output contacts open & close: Find datasheets, pricing, and inventory for the available products. 12 vdc rated coil with minimum 8 volt to trigger. Shop for time delay relays at arrow.com. The top countries of supplier is china, from. 12v delay timer relays with high precision: Choose from our huge inventory of relays. The smps based power supply of these modern electronic devices is vulnerable to spikes in the mains line so it gives a time delay of one minute before applying power to the device. Find prototype parts or in minimum quantities of 1.
Their purpose is to control an event based on time. Choose from our huge inventory of relays. Smart electronics 1pcs delay relay delay turn on / delay turn off switch module with timer dc 12v link. 429 12vdc time delay relay products are offered for sale by suppliers on alibaba.com, of which relays accounts for 2%, timers accounts for 1%. If you're still in two minds about 12vdc time delay relay and are thinking about choosing a similar product, aliexpress is a great place to compare prices and sellers.
Jual Timer Relay Delay Off Display 12v Jakarta Barat Kvt Tokopedia from images.tokopedia.net The top countries of supplier is china, from. 39% off dual time adjustable cycle delay timing relay repeat on off switch infinite loop timer module ac 100v 110v 120v 220v 230v 240v 14 reviews. This relay is a time delay relay with adjustable timings allowing you to control any device. A wide variety of there are 22 suppliers who sells 12vdc time delay relay on alibaba.com, mainly located in asia. When the delay timer gets triggered, it will start to count down based on the time set. Product index > industrial automation and controls > time delay relays. Delay on operate output relay turned on at end of programmed time interval which is started by control input or. On a control relay, it happens when voltage is applied and removed from the.
Main features • switching capacity available by 10a in spite of small size design.
Hefei dobon electricals co., ltd. I need help with the delay relay. Find datasheets, pricing, and inventory for the available products. On a control relay, it happens when voltage is applied and removed from the. Choose from our huge inventory of relays. Smart electronics 1pcs delay relay delay turn on / delay turn off switch module with timer dc 12v link. A wide variety of there are 22 suppliers who sells 12vdc time delay relay on alibaba.com, mainly located in asia. Dc 5/6/9/12v motor reverse polarity module time adjustable delay relay drive 2a. 12 vdc rated coil with minimum 8 volt to trigger. The top countries of supplier is china, from. 12v delay timer relays with high precision: Their purpose is to control an event based on time. Digital led display automation delay relay switch module timer control dc 12v.
429 12vdc time delay relay products are offered for sale by suppliers on alibaba.com, of which relays accounts for 2%, timers accounts for 1%. 12 vdc rated coil with minimum 8 volt to trigger. The difference between relays and time delay relays is when the output contacts open & close: Power consumption @ 12vdc 151 ma. This prevents deleterious effects due to inrush current.
Best Time Delay Relay 12v Delay Timer Relay Led Controllers from c7f18bfd95533c304910-d5dafa989ba9369a28040fb82b0c7ae4.ssl.cf1.rackcdn.com Dinosaur electronics 12vdc tdr 12v dc time delay relay. Within 2 working days(depends on your quantity). Hefei dobon electricals co., ltd. Home > relays > time relays > 12vdc time delay relay. Find datasheets, pricing, and inventory for the available products. Find prototype parts or in minimum quantities of 1. Plug in, 8 pin (octal). Shop for time delay relays at arrow.com.
The top countries of supplier is china, from.
Conventional 87, 87a, 30, 86, and. This prevents deleterious effects due to inrush current. 39% off dual time adjustable cycle delay timing relay repeat on off switch infinite loop timer module ac 100v 110v 120v 220v 230v 240v 14 reviews. Power consumption @ 12vdc 151 ma. 1 pc 12vdc led automation delay timer control relay switch module with case usa. 12v relay is connected with the collector terminal of sl100 transistor and bicolor led terminal green is connected with emitter of q1 and terminal red is gets turn on and relay coil gets complete dc supply then relay energised for to complete the above process it takes some time delay depends on. I need help with the delay relay. Find datasheets, pricing, and inventory for the available products. Timer relay,5v 12v 24v programmable multifunction time delay relay module with display for solenoid valve water pump motor light strip(#2). They also come in 2 x 2 encapsulated & 1/16 din mounting configurations. On a control relay, it happens when voltage is applied and removed from the. Time delay relays are simply control relays with a time delay built in. Protect your equipments with this tiny 12v time delay relay circuit.